欢迎来到XM外汇
首页
XM外汇常见问题
开设真实账户
开设模拟账户
首页
>
XM外汇常见问题
>
三立期货5月19日早间内参——能化
2023-05-19 09:19:12
三立期货5月19日早间内参——能化
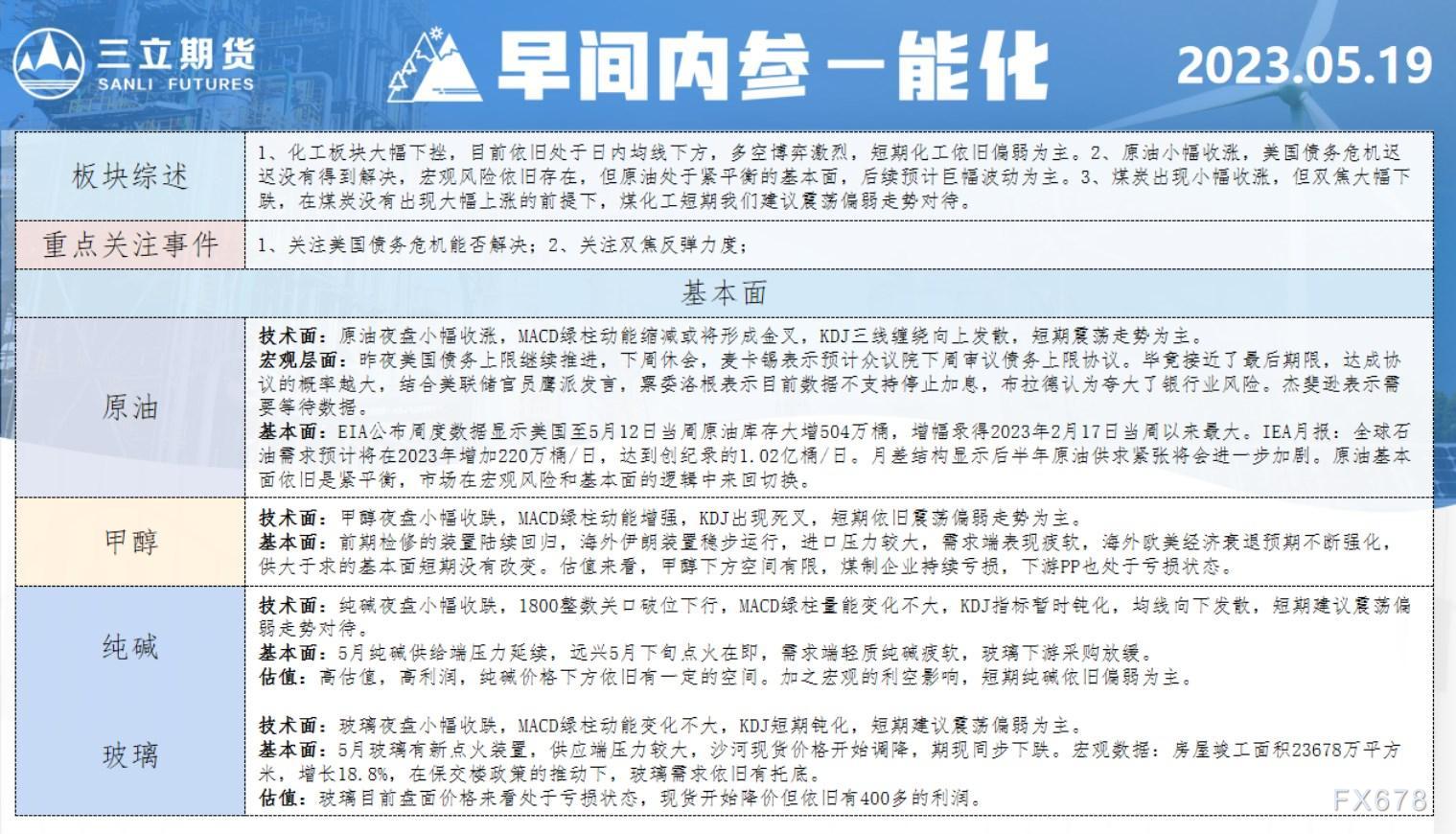
讯——三立期货早间内参显示,原油短期震荡走势为主;甲醇短期依旧震荡偏弱走势对待;玻璃短期建议震荡偏弱为主。
三立期货授权文本由“专注期货开户交易及专业行情分析资讯网站”【一期货 www.1qh.cn】转发。
延伸阅读
期货公司观点汇总一张图:6月26日有色系(铜、锌、铝、镍、锡等)
2023-06-26
期货公司观点汇总一张图:6月26日农产品(棉花、豆粕、白糖、玉米、鸡蛋、生猪等)
2023-06-26
期货公司观点汇总一张图:6月26日黑色系(螺纹钢、焦煤、焦炭、铁矿石、动力煤等)
2023-06-26
6月26日汇市观潮:欧元、英镑和澳元技术分析
2023-06-26
突发!“瓦格纳兵变事件”点燃避险!黄金反弹美元陷震荡!警惕月末市场波动性加大!
2023-06-26
三立期货6月26日早间内参——宏观
2023-06-26